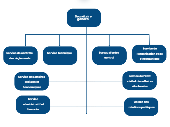
Secrétaire général :

Placé sous l’autorité du maire, il est chargé, en plus de ses fonctions définies par l’article 67 nouveau de la loi n°43 de 1985, de superviser le bureau d’ordre central...

Bureau d’ordre central :

Chargé de l’enregistrement du courrier entrant et sortant, ainsi que de sa distribution aux services concernés...

Bureau de contrôle des règlements municipaux :

Chargé de veiller à l’application des décisions municipales et de réprimer les infractions...

Bureau de l’organisation et de l’informatique :

Chargé du suivi de la mise en œuvre du programme national d’informatisation...

Département social et culturel :

  • Prise en charge des établissements éducatifs, culturels et sociaux
  • Suivi de l’activité culturelle municipale...
  • Encadrement des mosquées et des écoles coraniques...
  • Supervision de la circulation des taxis...
  • Contrôle de l’hygiène dans les espaces publics...

Service administratif et financier :

Section administrative :

Chargée de l’application des lois fondamentales...

Section financière :

Chargée de la préparation, de l’exécution et du contrôle du budget...

Département de l’état civil et des élections :

Chargé de l’enregistrement des naissances, décès, mariages et de la mise à jour des registres...

Service technique :

Section voirie et travaux :
  • Entretien des routes et trottoirs...
  • Embellissement de la ville
Section d’aménagement urbain :
  • Application des textes légaux
  • Élaboration des plans techniques et estimatifs

Service de propreté et de l’environnement :

  • Mise en œuvre de la politique de propreté et d’environnement
  • Entretien et nettoyage du réseau des eaux usées